刚刚!合肥市蜀山区、庐阳区、瑶海区、经开区、新站区学区划分方案公布!
《合肥蜀山区2024年义务教育招生入学工作实施方案》
一起来看一看!
↓↓↓
蜀山区2024年公办小学学区范围

蜀山区2024年公办小学学区示意图。
1.合肥市琥珀小学东区学区范围
东:环城路以西
南:长江西路以北
西:长丰路以东
北:与庐阳区接壤
2.合肥市琥珀小学西区学区范围
东:长丰路以西
南:霍山路以北
西:肥西路以东(含翠竹园西村、不含奥林花园一期)
北:与庐阳区接壤
3.合肥市乐农新村小学教育集团长江路校区学区范围
东:金寨路转环城路转长江西路转长丰路以西
南:一环路转梅山路转长江西路以北(不含和平苑安医大宿舍、建材设计院等)
西:合作化北路以东
北:霍山路以南
4.合肥市乐农新村小学教育集团奥林校区学区范围
东:肥西路以西(含奥林花园一期,不含翠竹园西村)
南:霍山路以北
西:合作化北路以东
北:与庐阳区接壤
5.合肥市颐和佳苑小学教育集团青阳路校区学区范围
东:合作化北路以西
南:长江西路以北
西:青阳路转高刘路转潜山北路转清溪路转合九铁道线以东
北:与庐阳区接壤
6.合肥市颐和佳苑小学教育集团金牛路校区学区范围
东:青阳路以西
南:长江西路以北
西:金牛路转史河路转樊洼路转合九铁道线以东
北:高刘路转潜山北路转清溪路以南(不含凤凰城四期—燕园)
7.合肥市凤凰城小学学区范围
东:金牛路以西
南:长江西路以北
西:合九铁道线以东
北:史河路转樊洼路以南(含凤凰城四期—燕园)
8.合肥市十里庙小学南区、北区学区范围
东:合九铁道线以西
南:长江西路以北
西:西二环路以东
北:与庐阳区接壤
9.合肥市蜀鑫路小学学区范围
东:西二环路以西
南:长江西路以北
西:希望路转植物园南路(规划)以东
北:樊洼路以南
10.合肥市金湖小学学区范围
东:西二环路以西
南:樊洼路以北
西:董铺水库以东
北:董铺水库以南
11.合肥市新城小学学区范围
东:希望路转植物园南路(规划)以西
南:长江西路以北
西:半岛路以东
北:樊洼西路转董铺水库以南
12.合肥市蜀山小学学区范围
东:半岛路以西
南:长江西路以北
西:皖山路以东
北:樊洼西路转井岗路以南
13.合肥市玉镜路小学学区范围
东:半岛路转董铺水库以西
南:樊洼西路以北
西:科学岛路以东
北:董铺水库以南
14.合肥市蜀新苑小学学区范围
东:科学岛路以西
南:井岗路以北
西:皖山路以东
北:湖光路以南
15.合肥市五十中学东校教育集团蜀山中学小学部学区范围
东:科学岛路以西
南:湖光路以北
西:皖山路以东
北:董铺水库以南
16.合肥市乐农新村小学教育集团蜀麓校区学区范围
东:皖山路以西
南:长江西路以北
西:绕城高速以东
北:湖光路以南
17.合肥市振兴小学学区范围
东:皖山路以西
南:湖光路以北
西:绕城高速以东
北:董铺水库以南
18.安徽医科大学附属小学学区范围
东:金寨路以西
南:黄山路以北
西:肥西路以东
北:一环路以南(含和平苑安医大宿舍、建材设计院等)
19.合肥市西园新村小学北校教育集团西园校区、梅园校区学区范围
东:梅山路转一环路转肥西路以西
南:黄山路以北(不含安徽大学龙河校区范围、大富鸿学府)
西:合作化南路以东
北:长江西路以南
20.合肥市西园新村小学北校教育集团安大校区学区范围
安徽大学龙河校区范围内(含大富鸿学府)
21.合肥市安居苑小学教育集团天鹅花园校区学区范围
东:合作化南路以西
南:贵池路以北
西:青阳路以东
北:长江西路以南
22.合肥市安居苑小学教育集团安居苑校区学区范围
东:青阳路以西
南:贵池路以北
西:陈村路以东(含安居苑西村)
北:长江西路以南
另:合作化南路以西、黄山路以北、东至路以东、贵池路以南
23.合肥市潜山路学校学区范围
东:陈村路转贵池路转东至路以西(含电院、名君家园等)
南:黄山路以北
西:岳西路以东
北:长江西路以南
24.合肥市宁溪小学学区范围
东:岳西路以西
南:黄山路转合九铁道线转望江西路以北
西:与高新区接壤
北:长江西路以南
25.合肥市稻香村小学教育集团肥西路校区学区范围
东:金寨路以西
南:望江西路以北
西:合作化南路以东
北:黄山路以南
26.合肥市稻香村小学教育集团望江路校区学区范围
东:金寨路以西
南:休宁路以北
西:合作化南路以东
北:望江西路以南
27.合肥市香樟雅苑小学学区范围
东:合作化南路以西
南:望江西路以北
西:东至路以东
北:黄山路以南
28.合肥市黄山路小学东区、西区学区范围
东:东至路以西
南:望江西路以北
西:潜山路以东
北:黄山路以南
29.合肥市华府骏苑小学学区范围
东:合作化南路以西
南:休宁路以北
西:潜山路以东
北:望江西路以南
30.合肥市稻香村小学教育集团岳西路校区学区范围
东:潜山路以西
南:休宁路转怀宁路转铁道专线转望江西路以北
西:合九铁道线以东
北:黄山路以南
31.合肥市西园新村小学南校教育集团绿怡小学学区范围
东:金寨路以西
南:南二环以北
西:潜山路以东
北:休宁路以南
32.合肥市湖东小学学区范围
东:金寨路以西
南:嘉和苑路转祁门路以北
西:潜山路以东
北:南二环以南
33.合肥市西园新村小学南校教育集团汇林校区学区范围
东:潜山路以西
南:天鹅湖路以北
西:合九铁道线以东
北:休宁路转怀宁路转铁道专线转望江西路以南
34.合肥市西园新村小学南校教育集团嘉和苑校区学区范围
东:金寨路以西
南:习友路南转潜山路以北
西:怀宁路转仙龙湖路转绿洲西路以东
北:祁门路转嘉和苑路以南
35.合肥市习友路小学教育集团奥体小学学区范围
东:怀宁路转仙龙湖路转绿洲西路转习友路南转潜山路转
金寨路以西
南:与经开区接壤
西:翡翠路以东
北:祁门路以南
36.合肥市习友路小学教育集团翠庭园小学学区范围
东:翡翠路以西
南:与经开区接壤
西:合九铁道线以东
北:天鹅湖路以南
37.合肥市习友路小学教育集团习友路小学学区范围
东:合九铁道线以西
南:与经开区接壤
西:与高新区接壤
北:望江西路以南(不含高新区)
38.合肥市安居苑小学教育集团心湖校区学区范围
东:天柱山路以西
南:与高新区接壤
西:心湖南路转心溪东路以东
北:长江西路以南
39.合肥市安居苑小学教育集团西城校区学区范围
312国道小庙段以南小庙街道社区(部分)、小庙村(部分)、马场村、硕大塘村(部分)、余岗村(部分)、河南村(部分)
40.合肥市运河小学教育集团小庙校区学区范围
312国道小庙段以北小庙街道社区(部分)、小庙村(部分)、拐岗社区(部分)、硕大塘村(部分)、高岗村、五十墩社区(部分),原将军社区、新民村、马岗村、袁中社区、段冲村
41.合肥市运河小学教育集团明德校区学区范围
拐岗社区(部分)、小蜀山村、小庙工业园区
42.合肥市运河小学教育集团北分路校区学区范围
北分路村(含原北分路社区)、五十墩社区(部分)
43.合肥市大柏中学小学部学区范围
原大柏社区合六公路以北、原小柏村(合六公路以北)、街北村、饭棚村、栀树村、石塘村、茅铺村、枣林村
蜀山区2024年公办初中学区范围

蜀山区2024年公办初中学区示意图。
1.合肥市琥珀中学教育集团琥珀山庄校区学区范围
东:环城路转金寨路以西
南:梅山路以北(含稻香楼宾馆等)
西:肥西路转霍山路转长丰路转长江西路转梅山路以东(含中医学院东区宿舍、大富新村等)
北:与庐阳区接壤
2.合肥市琥珀中学教育集团五里墩校区学区范围
东:肥西路转霍山路转长丰路以西
南:长江西路以北
西:合作化北路以东
北:与庐阳区接壤
3.合肥市颐和中学学区范围
东:合作化北路以西
南:长江西路以北
西:合九铁道线转樊洼路转史河路转金牛路以东
北:高刘路以南(不含龙居山庄商品房等)
4.合肥市琥珀中学教育集团龙居山庄校区学区范围
东:金牛路转高刘路转合作化北路以西(含龙居山庄商品房等)
南:史河路转樊洼路以北
西:西二环路以东
北:与庐阳区接壤
5.合肥市金湖中学学区范围
东:合九铁道线转樊洼路转西二环路以西
南:长江西路以北
西:半岛路以东
北:董铺水库以南
6.合肥市五十中学东校教育集团蜀山中学学区范围
东:半岛路以西
南:长江西路以北
西:皖山路以东
北:董铺水库以南
7.合肥市五十中学东校教育集团振兴校区学区范围
东:皖山路以西
南:长江西路以北
西:绕城高速以东
北:董铺水库以南
8.合肥市五十中学东校教育集团西园校区学区范围
东:金寨路以西
南:黄山路以北(不含安徽大学龙河校区范围,含大富鸿学府)
西:合作化南路以东
北:长江西路转梅山路以南(不含中医学院东区宿舍、大富新村等)
9.合肥市五十中学西校教育集团贵池路校区、合作化路校区学区范围
东:合作化南路以西
南:黄山路以北
西:潜山路以东(含汉嘉都市森林、广利花园)
北:长江西路以南(含安徽大学龙河校区范围,不含大富鸿学府)
10.合肥市五十中学东校教育集团望江路校区学区范围
东:金寨路以西
南:休宁路以北
西:潜山路以东
北:黄山路以南
11.合肥市五十中学天鹅湖教育集团望岳校区学区范围
东:潜山路以西
南:休宁路以北
西:与高新区接壤
北:长江西路以南
12.合肥市五十中学天鹅湖教育集团蜀外校区学区范围
东:金寨路以西
南:嘉和苑路转祁门路以北
西:潜山路转南二环路转西二环路以东
北:休宁路以南
(潜山路以西、南二环路以北、西二环路以东、休宁路以南区域,可选择在蜀外校区或天鹅湖校区就读。)
13.合肥市五十中学天鹅湖教育集团天鹅湖校区学区范围
东:潜山路转金寨路以西
南:与经开区接壤
西:与高新区接壤
北:休宁路以南
(潜山路转金寨路以西、与经开区接壤、怀宁路以东、祁 门路以南区域,可选择在天鹅湖校区或潜山路校区就读。潜山路以西、南二环路以北、西二环路以东、休宁路以南区域,可选择在天鹅湖校区或蜀外校区就读。)
14.合肥市五十中学天鹅湖教育集团潜山路校区学区范围
东:金寨路以西
南:与经开区接壤
西:怀宁路以东
北:祁门路转嘉和苑路以南
(潜山路转金寨路以西、与经开区接壤、怀宁路以东、祁门路以南区域,可选择在潜山路校区或天鹅湖校区就读。)
15.合肥市五十中学西校教育集团心湖校区学区范围
东:与高新区接壤
南:与高新区接壤
西:心湖南路转心溪东路以东
北:长江西路以南
16.合肥市第八中学教育集团小庙中学初中部学区范围
原小庙镇及将军岭乡范围内(不含心湖南路转心溪东路以东、长江西路以南区域)
17.合肥市大柏中学学区范围
原大柏社区合六公路以北、原小柏村(合六公路以北)、街北村、饭棚村、栀树村、石塘村、茅铺村、枣林村
蜀山区2024年
义务教育招生入学时间安排表

备注:暑假期间,各中小学每周一下午要安排招生工作专人值班,及时处理招生相关问题。
蜀山区2024年义务教育
招生入学工作咨询电话


点击可查看大图。
报名条件
原则上,小学招生对象为入学年龄截至2024年8月31日年满6周岁(2018年8月31日及以前出生),且尚未注册义务教育学籍的适龄儿童。在学校有空余学位的情况下,可以适当放宽,但必须是截至2024年12月31日年满6周岁(2018年12月31日及以前出生)的儿童。对于放宽年龄招收的,必须公开规范办理。小学毕业生原则上回户籍所在地升入初中。适龄儿童少年因身体状况确需延缓入学或者休学的,应由父母(双方或一方)或其他法定监护人提出申请,经户籍所在镇街、开发区同意,报区教体局批准后实行。
招生入学内容
(一)公办学校招生
1.招生时间。公办学校招生时间从6月下旬开始,具体时间见《蜀山区2024年义务教育招生入学时间安排表》(附件1)
2.招生方式。2024年,公办义务教育学校须通过“合肥市义务教育招生入学服务系统”(简称“网上招生系统”)开展招生工作,采取“线上登记录取+线下审核”相结合的方式,实行网上报名、网上录取。2024年实现网上招生系统全市域范围使用。
3.招生办法。具体招生办法见附件2。

扫描上方二维码下载附件2
4.严格执行市区学区内成套住房入学年限政策。市区继续实行“同一套住房,6年内只能享有学区内小学1个学位,3年内只能享有学区内初中1个学位,多胞胎、二孩(多孩)等符合法律法规规定情形的除外”政策。
5.建立招生预警工作机制。2024年,市区将建立招生预警工作机制,区教育、公安、自然资源、数据资源等部门和乡镇、街道等形成合力,加强对区域内适龄儿童少年入学数据的分析研判。2025年招生工作启动时,本区将根据热点学校学位紧张程度,启动并发布招生预警,明确招生预警学校和生效时间节点。生效时间节点之前符合“两个一致”条件的适龄儿童少年应上尽上,超过生效时间节点的将不再保证学区学校入学,按照符合“两个一致”条件的时间顺序统筹安排。发布预警时间与生效时间节点原则上不少于6个月。
(二)民办学校招生1.招生时间。民办学校招生时间安排见《蜀山区2024年义务教育招生入学时间安排表》。2.招生方式。民办学校统一通过网上招生系统,采取“线上报名、摇号录取”的方式,实行网上报名、网上录取。3.招生办法。具体招生办法见附件3。

扫描上方二维码下载附件3
合肥庐阳区2024年中小学学区划分方案公布
一起来看看吧
庐阳区2024年义务教育阶段各学区界定

庐阳区2024年各小学学区界定
1.合肥市红星路小学
长江中路以南,徽州大道以东,环城南路以北,环城东路以西。
2.合肥市红星路小学北环阳光校区
北二环路以北,阜阳路以东,合九铁路线以南,东与新站区相接的区域。
3.合肥市红星路小学国际部
(1)颍上路以西,固镇路以北,北二环路以南,凤淮路以东。
(2)界首路以西,凤台路以北,凤淮路以东,固镇路以南。
(3)京福花园。
4.合肥市南门小学
长江中路以南,金寨路以东,徽州大道以西,环城南路以北。
5.合肥市南门小学森林城校区
北二环路以南,四里河路以西,沿河路以北,绿杨路以东。
6.合肥市南门小学恒盛皇家花园校区
(1)大房郢水库以东,耀远路以北,清河路以南(往西至大房郢水库,往东至新站区),东与新站区相接的区域。
(2)蒙城北路以东,耀远路以南,凌湖路以北,阜阳北路以西。
7.合肥市逍遥津小学
环城北路以南,宿州路以东,长江中路以北,环城东路以西。
8.合肥市逍遥津小学金都华庭校区
蒙城北路以东,北二环路以北,阜阳路以西,合九铁路线以南。
9.合肥市淮河路第三小学
(1)环城北路以南,环城西路以东,霍邱路以北,蒙城路以西。
(2)阜南路以南,安庆路以北,蒙城路以东,六安路以西。
10.合肥市淮河路第三小学映月校区
橡树湾小区西边界以西,省农科院以东(不含农科院),临泉路以北,北二环路以南(不含京福花园米兰苑、桃花园社区)。
11.合肥市六安路小学
(1)环城北路以南,蒙城路以东,阜南路以北,宿州路以西。
(2)阜南路以南,六安路以东,长江中路以北,宿州路以西。
12.合肥市六安路小学淮北路校区
(1)蒙城北路以西,耀远路以南,规划高皇路以东,规划共青路及合九铁路以北。
(2)美丽井湾复建点,中建七局小区。
(3)松竹社区。
13.合肥市六安路小学蒙城路校区
蒙城北路以西、北二环路以北、合九铁路以东。
14.合肥市六安路小学中铁国际城校区
中铁国际城东边界以西,防汛路以南,四里河路以东,北二环路以北(不含北湖南岸公寓)。
15.合肥市安庆路第三小学
(1)蒙城路金寨路以西,环城西路以东,霍邱路以南,环城南路以北。
(2)长江中路以北,安庆路以南,蒙城路以东,六安路以西。
16.合肥市安庆路第三小学灵溪校区
大房郢水库以东,清河路以北(往西至大房郢水库,往东至新站区),北与长丰县相接,东与新站区相接的区域。
17.合肥市安庆路第三小学大杨分校
大杨村、王墩社区、草塘社区、龙王路西郢社区。
18.合肥市虹桥小学
(1)五河路以南,蒙城路以东,沿河路以北,阜阳路以西。
(2)北一环路以南,阜阳路以东,沿河路以北,板桥河以西。
19.合肥市双岗小学
(1)北一环路以南,蒙城北路以东,五河路以北,阜阳路以西。
(2)窦小桥小区(不含窦小桥小区)以南,蒙城北路以东,北一环路以北,合瓦路和阜阳路以西。
20.合肥市亳州路小学
(1)北一环路以南,四里河河道以东,沿河路以北,亳州路以西。
(2)亳州路北段以南,肥西路以东,北一环路以北,合钢三厂宿舍区以西(不含合钢三厂宿舍区)。
21.合肥市杏林小学
北二环路以南,阜阳路以东,临泉路以北,板桥河以西。
22.合肥市南门小学上城国际分校
(1)北二环路以南,蒙城北路以东,凤台路以北,阜阳路以西。
(2)上城国际小区。
23.合肥市长江路第三小学海棠花园校区
北二环路以南,颍上路以东,临泉路以北,蒙城北路以西。
24.合肥市长江路第三小学兰亭分校
(1)凤台路以南,蒙城北路以东,窦小桥小区(含窦小桥小区)以北,阜阳路以西。
(2)临泉路以南,阜阳路以东,北一环路以北,板桥河以西。
25.合肥市南国花园小学
蒙城北路以西,禹王亭路与亳州路以东,北一环路以北,临泉路以南。
26.合肥市长江路第二小学栢景湾校区
(1)北一环路以南,亳州路以东,沿河路以北,蒙城路以西。
(2)亳州路北段以南,合钢三厂宿舍区以东(含合钢三厂宿舍区),北一环路以北,亳州路以西。
27.合肥市长江路第二小学橡树湾校区
(1)桃花路至合九铁路线以东,临泉路以北,北二环路以南,凤淮路以西(不含桃花园社区、京福花园)。
(2)禹王亭路以西,亳州路北段以北,临泉路以南,肥西路以东。
28.合肥市庐阳实验小学
(1)颍上路以西,固镇路以南,界首路以东,凤台路以北。
(2)颍上路以西,凤台路以南,临泉路以北,凤淮路以东。
29.合肥市四河小学
四里河河道经北一环路至肥西路以西,临泉路以南,南沿河路以北,四里河路以东。
30.合肥市五一小学
(1)耀远路以南,规划高皇路以西,规划共青路(防汛路)以北,中铁国际城东边界以东(不含松竹社区)。
(2)北二环路以北,合九铁路以西,规划共青路(防汛路)以南,中铁国际城东边界以东。
(3)桃花园社区。
31.合肥市六安路小学荣城花园分校
(1)蒙城北路以东,凌湖路以南,合九铁路线以北,阜阳北路以西。
(2)阜阳北路以东,合九铁路线以北,耀远路以南,东与新站区相接的区域。
32.合肥市育新小学
(1)四里河路以东,临泉路以北,北二环路以南,省农科院以西(含农科院)。
(2)北湖南岸公寓。
33.合肥市永红路小学
西二环路以东,北二环路以南,绿杨路以西,顺河北路以北。
34.合肥市跃进小学
照山社区,高桥社区,龙王社区,夹塘社区庄南组、庄北组。
35.合肥市南门小学湖畔花园分校
大杨镇十张村、谢岗村、三场村、水库村、岗西村。盛和佳苑小区,建材三厂生活小区,湖畔新城回迁小区森园、鑫园、磊园、晶园、淼园,时代倾城,麓湖府。
36.合肥市古城小学
(1)崔岗村、瞿咀村、堰稍村、陈龙村、三十岗村等所有村民组和汪堰村大田埠、小田埠、官塘、小河北、菜北、菜南、卫冲等六个自然郢。
(2)风景村、东瞿村所有村民组。
(3)柴冲村俞大、俞小、余小、柴冲、大刘村民组和下柴冲、小朱岗、冯大三个自然郢。
(4)汪堰村的汪堰、吴郢两个自然郢。
(5)三十岗乡风景村牌坊郢。
备注:《合肥市人民政府关于统筹推进城乡义务教育一体化改革发展的实施意见》(合政〔2018〕48号)中规定:配套学校建设与服务范围内住宅建设首期项目同步规划、同步建设、同步交付使用。因此各小学学区不包含学区地块内正在开发建设且规划配套建设小学的新建小区。若规划配套学校不能与小区同步交付使用,该小区符合市、区入学政策的适龄业主子女入学由区招办统筹安排。

庐阳区2024年各中学学区界定
1.合肥市第三十六中学
蒙城北路以东,义井路和合瓦路和北一环路以北,合九铁路线以南,东与瑶海区相接的区域。
2.合肥市第四十二中学
(1)宿州路以西,阜南路以南,长江中路以北,花园街和阜阳路以东。
(2)宿州路以东,长江中路以北,沿河路以南,环城东路以西。
(3)桐城路以东,环城南路以北,环城东路以西,长江中路以南。
3.合肥市第四十二中学中铁国际城校区
(1)四里河路以西,淮王路以南,泄洪道以东,北二环路以北。
(2)淮北路以西,防汛路以南,四里河路以东,北二环路以北。
(3)蒙城北路以西,淮北路以东,北二环路以北,耀远路以南。
4.合肥市第四十二中学湖畔分校
(1)绿杨路以西,顺河路以北,北二环路以南,西与蜀山相接的区域。
(2)四里河路、淮王路和泄洪道以西,北二环路以北。
(3)防汛路以北,四里河路以东,大房郢水库以西,北与长丰相接的区域。
(4)三十岗乡区域。
5.合肥市第四十五中学六安路校区
(1)环城西路以东,长江中路以北,花园街、阜阳路以西,阜南路以南。
(2)环城西路以东,环城南路以北,桐城路以西,长江中路以南。
6.合肥市第四十五中学长丰路校区
(1)蒙城北路以东,北一环路以北,合瓦路以西,义井路以南。
(2)板桥河以西,沿河路以北,北一环路以南。
(3)阜南路以北,宿州路以西,沿河路以南,环城西路以东。
7.合肥市第四十五中学固镇路校区
(1)北二环路以南、四里河路以东、桃花店路延至合九铁路以西(不含京福米兰苑)、临泉路以北地块。
(2)肥西路以西、北一环路以北、临泉路以南、四里河路以东地块。
8.合肥市第四十五中学森林城校区
(1)四里河路以西,沿河路以北,北二环路以南,绿杨路以东。
(2)铂悦庐州府小区,大成花苑小区。
9.合肥市第四十五中学橡树湾校区
(1)北二环路以南,颍上路以西,临泉路以北,桃花店路延至合九铁路以东(含京福米兰苑)。
(2)北一环路以北,界首路以西,肥西路以东,临泉路以南。
10.合肥市第四十五中学工业区分校
(1)合九铁路线以北,蒙城北路以东,东与新站区相接,北与长丰县相接的区域。
(2)蒙城北路以西,电厂路以北,西到水库,北与长丰县相接的区域。
11.合肥市庐阳中学
(1)颍上路以东,临泉路以北,蒙城北路以西,北二环路以南。
(2)界首路以东,临泉路以南,北一环路以北,蒙城北路以西。
备注:《合肥市人民政府关于统筹推进城乡义务教育一体化改革发展的实施意见》(合政〔2018〕48号)中规定:配套学校建设与服务范围内住宅建设首期项目同步规划、同步建设、同步交付使用。因此各中学学区不包含学区地块内正在开发建设且规划配套建设中学的新建小区。若规划配套学校不能与小区同步交付使用,该小区符合市、区入学政策的适龄业主子女入学由区招办统筹安排。
接下来,一起来了解下
庐阳区2024年幼儿园和义务教育阶段
学校招生工作实施方案


幼儿园招生
(一)辖区内各幼儿园(含企事业办园及具有办学许可证的民办幼儿园)招收年满3周岁(2021年8月31日前出生,含当天)的儿童入园。家长于2024年7月底前持户口簿、儿童出生证等,携儿童到有办园资质的幼儿园报名。
(二)合肥市大西门幼儿园固镇路分园、合肥市长丰路幼儿园、合肥市山林岗幼儿园建成招生。
(三)安庆路幼儿园早教指导中心继续招收1-3岁幼儿接受早期教育。

义务教育学校招生
义务教育阶段学校招生工作坚持属地管理原则,由区教体局统一组织实施,对招生工作进行全程监督,确保我区义务教育阶段适龄儿童少年均能按时入学;确保残疾儿童少年按政策接受义务教育;确保随迁子女等按规定接受义务教育。
今年我区义务教育学校通过“合肥市义务教育招生入学服务系统”(简称“网上招生系统”)开展招生工作,采取“线上登记录取+线下审核”相结合的方式,实行网上报名、网上录取。
(一)公办义务教育阶段学校招生入学办法
1.招生原则
(1)“划片免试”原则。适龄儿童少年按划定的学区入学,不举行任何形式的考试或测试。
(2)“两个一致”原则。适龄儿童少年户籍与其父母(双方或一方)或其他法定监护人户籍一致并单独立户,适龄儿童少年户籍地址与其父母(双方或一方)或其他法定监护人的独立产权房产地址一致(简称“两个一致”)的,在户籍地所在学区学校入学。
(3)严格执行学区内成套住房入学年限政策。继续实行“同一套住房,6年内只能享有学区内小学1个学位,3年内只能享有学区内初中1个学位,多胞胎、二孩(多孩)等符合法律法规规定情形的除外”政策。
(4)建立招生预警工作机制。2024年,建立预警工作机制,2025年招生工作启动时,将根据我区热点学校学位紧张程度,启动并发布招生预警,明确招生预警学校和生效时间节点。生效时间节点之前符合“两个一致”条件的适龄儿童少年应上尽上,超过生效时间节点的将不再保证学区学校入学,按照符合“两个一致”条件的时间顺序统筹安排。发布预警时间与生效时间节点原则上不少于6个月。
2.公办小学招生
(1)区属各小学按划定的学区,招收本学区内适龄儿童入学。小学入学年龄为年满6周岁(2018年8月31日前出生,含当天)。
(2)6月24日-26日公办小学一年级入学网上登记报名。如无法在网上登记报名的,由其父母(或其他法定监护人)持身份证、户口簿、房产证、儿童出生证等,携子女到学区内小学审核登记。补报名时间为7月7日-8日。
3.公办初中招生
(1)报名条件。凡符合我区“两个一致”原则的小学毕业生,经区招生办审核认可后,可在我区报名升学。
(2)报名时间、地点和手续。在区属小学就读的毕业生,办理集体报名(具体时间由小学毕业学校通知),补报名时间:7月7日-8日。在外区、外地就读且符合我区“两个一致”原则的小学毕业生,愿意回我区升学的,于6月27日-29日网上登记报名,不具备网上登记报名条件或网上登记报名不成功需进行线下审核的,请持小学毕业证书(或学校就读证明)、学籍表(需原就读小学盖章)、房产证(父母或其他法定监护人的)、户口簿(父母户口不在一起的,建议提供充分材料:如父母双方户口本、结婚证、孩子出生证等)和1张一寸免冠彩照,于6月27日-29日到区招生办(地点:合瓦路170号合肥市第三十六中学内)审核登记。补报名时间:7月7日-8日。
(3)合肥市第四十五中学固镇路校区启用,按划定的学区招收七年级新生入学。
(二)民办义务教育学校招生入学办法
1.招生范围。根据民办义务教育学校(以下简称“民办学校”)在学校所在县(市)、区范围内招生的规定,庐阳辖区内民办学校在庐阳区范围内招生。民办学校与公办学校同步招生,报名条件按《合肥市2024年民办义务教育学校招生入学办法》规定的条件执行。民办学校招生计划由区招生办审定,民办学校统一通过网上招生系统,采取“线上报名、摇号录取”的方式,实行网上报名、网上录取。民办学校根据免试入学原则和批准的招生计划制定学校招生方案,招生方案、招生简章和招生广告报区招生办审核同意后方可向社会公布。
2.报名办法。报名民办学校的学生由其父母(或其他法定监护人)于6月18日-19日,通过“合肥市义务教育阶段招生入学报名登记系统”进行报名。不具备网上报名条件或网上报名不成功的适龄儿童少年,进行线下报名(须提前网上预约),线下报名时间:6月20日。报名地点:寿春中学南国花园校区(庐阳区夏店路95号)。报名携带材料:父母或其他法定监护人房产证、户口本,或居住证、经商办企业营业执照或合法的劳动合同等相关证明材料。6月22日-23日,民办学校招生(报名人数超过招生计划的电脑摇号)。
3.录取办法。报名人数小于或等于招生计划,直接录取。报名人数超过招生计划的,由区招生办通过“报名登记系统”实施摇号录取,邀请纪检监察机关现场监督或公证部门现场公证,学校不得自行选择性录取。符合特定条件的人员子女入学依据《合肥市2024年民办义务教育学校招生入学办法》执行。民办学校不得拒收已被录取的学生。适龄儿童少年被录取后不得改报其他学校,其他学校也不得录取已被录取的学生。
(三)其他群体入学
1.残疾儿童少年入学。落实“一人一案”,依法保障残疾儿童少年接受义务教育。听障及视障适龄儿童少年原则上在合肥特殊教育中心就读。符合庐阳区“两个一致”的适龄残疾儿童少年可到庐阳区特殊教育学校、红星路小学特教班或学区内学校随班就读。公办学校要按照划定的学区范围,保障能够接受普通教育的适龄残疾儿童少年随班就读;为重度残疾学生提供规范、有效的送教服务,并为其建立学籍,纳入学籍管理。
2.随迁子女入学。继续执行市教育局《转发省教育厅关于进一步保障进城务工农民随迁子女义务教育的通知》(合教〔2010〕111号),切实保障符合政策条件的随迁子女接受义务教育。7月4日-6日 公办学校随迁子女网上报名。如无法在网上报名的,区招生办设立报名点,7月4日-6日集中受理随迁子女入学现场审核材料。补报名时间:7月20日。审核材料:
(1)适龄儿童少年及其父母(或其他法定监护人)的户口簿。
(2)适龄儿童少年父母(双方或一方)或者其他法定监护人在我区的居住证,需在我区持证连续居住满半年(居住证截至2024年8月31日满半年)。
(3)适龄儿童少年父母(或其他法定监护人)一方的合法经商或务工证明:经商企业人员出示营业执照;务工人员出示与用人单位签定的合法的劳动合同。
(4)除以上材料外,上一年级的学生,需出示出生证。上七年级学生出示小学毕业证书。其他非起始年级学生,出示原就读学校盖章的学籍表(或就读证明)。
符合条件的随迁子女可到距居住地相对就近的报名点学校办理材料审核、报名登记手续。报名点:42中湖畔分校、长江路第三小学兰亭分校、五一小学、四河小学、六安路小学荣城花园分校、安庆路第三小学大杨分校、南门小学湖畔花园分校。
3.住房租赁人员子女入学。按照《合肥市人民政府办公室关于加快发展和规范合肥市住房租赁市场的通知》(合政办〔2020〕13号)及其配套文件规定执行。具有我区户籍,父母(或其他法定监护人)在本市无住房,以单独租赁的成套房屋作为唯一住房并登记备案的一年级或七年级新生,由区招生办统筹安排入学。
4.军队转业干部子女入学。军队转业干部安置至本区内的,其子女由区招生办统筹安排入学。
5.华侨、华人、港澳台胞人员子女和外籍人员子女入学。由区民族宗教和外事侨务局(港澳台办)出具证明,由区招生办统筹安排入学。
(四)政策优待人员子女入学
1.军人子女入学。按照《安徽省军人子女教育优待工作实施细则》(政联〔2021〕1 号)、《合肥市关于〈军人子女教育优待办法〉的实施细则》(合教〔2019〕258 号)和《关于加强军人子女教育优待工作的指导意见》(合拥办〔2021〕6 号)文件执行。
2.公安英模和因公牺牲、一至四级因公伤残公安民警子女入学。按照《公安部、教育部关于进一步加强和改进公安英烈和因公牺牲伤残公安民警子女教育优待工作的通知》(公政治〔2018〕27号)文件执行。
3.国家综合性消防救援队伍人员子女入学。按照《合肥市人民政府办公室关于建立全市消防救援队伍保障机制的意见》(合政办秘〔2019〕64号)文件执行。
4.引进高层次人才子女入学。按照市委人才工作领导小组有关规定执行。
5.烈士子女入学。按照省委、省政府有关规定执行。
6.其他符合优待政策的人员子女入学。按照有关规定执行。
2024年合肥瑶海区学区划分分布

为做好全区2024年义务教育招生入学工作,根据《中共中央、国务院关于深化教育教学改革全面提高义务教育质量的意见》(中发〔2019〕26号)、《教育部办公厅关于开展义务教育阳光招生专项行动(2024)的通知》(教基厅函〔2024〕11 号)、《安徽省教育厅关于做好2024年普通中小学招生入学工作的通知》(皖教秘基〔2024〕67号)和《关于做好合肥市2024年义务教育招生入学工作的通知》(合教〔2024〕93号)等规定,经区政府同意,现就做好2024年我区义务教育招生入学工作通知如下。
一
招生入学原则

(一)依法依规原则

严格落实《义务教育法》《未成年人保护法》等法律规定,切实保障适龄儿童少年接受义务教育的权利。认真执行教育部义务教育阳光招生专项行动和“十项严禁”等有关招生工作规定。公办学校要按照划定学区招收适龄儿童少年入学,不得违规招收不符合条件的儿童少年入学。严禁有关单位和学校以任何名义收取与入学挂钩的“捐资助学款”。
(二)全面管理原则

区教育体育局在区政府领导下,统一组织实施辖区内义务教育学校招生入学工作。各学校在区教育体育局的统一指导下,认真制定本学校2024年招生入学具体方案,及时公布入学条件、报名时间、报名方式、咨询、投诉电话等信息,妥善处理义务教育招生热点难点问题,切实做好义务教育招生工作。
(三)免试就近原则

严格遵守义务教育免试就近入学规定,严禁以各类考试、竞赛、培训成绩或证书证明等作为招生依据,严禁以面试、面谈、评测等名义或委托第三方选拔学生。区教育体育局按照确保公平和免试就近入学的原则,科学合理制定本区域公办义务教育学校学区划分方案,确保义务教育免试就近入学全覆盖。民办学校招生纳入审批地统一管理,与公办学校同步招生。
二
报名条件


原则上,小学招生对象为入学年龄截至2024年8月31日年满6周岁(2018年8月31日及以前出生),且尚未注册义务教育学籍的适龄儿童。在学校有空余学位的情况下,可以适当放宽,但截至2024年12月31日须年满6周岁(2018年12月31日及以前出生)。小学毕业生原则上回户籍所在地升入初中。适龄儿童少年因身体状况确需延缓入学或者休学的,应由父母(双方或一方)或者其他法定监护人提出申请,报区教育体育局批准后实行。
三
招生入学内容

(一)公办学校招生

1.招生时间。公办学校招生时间从6月下旬开始,相关招生安排见附件1。

2.招生方式。2024年,公办义务教育学校须通过“合肥市义务教育招生入学服务系统”(简称“网上招生系统”)开展招生工作,采取“线上登记录取+线下审核”相结合的方式,实行网上报名、网上录取。
3.招生办法。具体招生办法见附件2。











瑶海区公办小学学区图


瑶海区公办初中学区图

4.严格执行学区内成套住房入学年限政策。继续实行“同一套住房,6年内只能享有学区内小学1个学位,3年内只能享有学区内初中1个学位,多胞胎、二孩(多孩)等符合法律法规规定情形的除外”政策。
5.建立完善招生预警工作机制。2024年建立招生预警工作机制,加强对区域内适龄儿童少年数据变化趋势的分析预测,对于学位供给紧张的学校,及时向社会发布招生预警。自2025年起,根据热点区域或学校学位紧张的程度,启动并发布预警,明确招生预警学校和时间节点,时间节点之前符合“两个一致”条件的适龄儿童少年应上尽上,超过时间节点的将不再保证学区学校入学,按照符合“两个一致”条件的时间顺序统筹安排。
(二)民办学校招生

1.招生时间。民办学校招生时间安排见附件1。

2.招生方式。民办学校统一通过网上招生系统,采取“线上报名、摇号录取”的方式,实行网上报名、网上录取。
3.招生办法。具体招生办法见附件3。








四
工作要求

(一)保障入学权利

严格执行《安徽省义务教育控辍保学工作指南》(皖教基〔2020〕6号),履行义务教育控辍保学法定职责,发挥联控联保工作机制作用,依法依规严肃查处社会培训机构等以“国学班”“读经班”“私塾”等形式替代义务教育的非法行为。父母或者其他法定监护人无正当理由未送适龄儿童少年入学接受义务教育或造成辍学,情节严重或构成犯罪的,依法追究法律责任。在符合招生政策条件的前提下,区教育体育局统筹安排入学和转学时,综合考虑同一家庭多子女入学情况,鼓励提供义务教育“长幼随学”人性化服务。保障事实无人抚养儿童等困境儿童平等接受义务教育,不断提升关爱服务水平。
(二)加强监督管理

加强对学校招生行为的监管,严禁学校以“国际部”“国际课程班”“境外班”“双语班”等名义招生,严禁私自以各类特长生名义招生,严禁任何单位或个人以任何形式宣传中考成绩排名、“中考状元”和升学率。起始年级全面落实均衡分班要求,不得通过考试分班,不得设立或变相设立重点班和非重点班;非起始年级不得以升学为目的重新组设加强班、尖子班、升学班等。区教育体育局将紧盯招生重要时段和环节,通过社会监督、舆论监督和明查暗访等方式加强监管,发现一起、查处一起。将各校招生入学政策落实情况纳入责任督学督导范围,适时开展督导。
(三)规范报名信息采集

全面清理取消学前教育经历、计划生育证明、超过正常入学年龄证明等无谓证明材料;预防接种证明不作为入学报名前置条件,可通过大数据查询或在开学后及时要求学生提供。应当采集学生基本信息、家庭住址及家长姓名、联系方式等必要信息,严禁采集学生家长职务和收入信息。信息采集工作应在招生入学时一次性采集,不得利用各类APP、小程序随意反复采集学生相关信息。
(四)落实阳光招生专项行动

全面加强义务教育招生入学管理工作,促进教育公平,增强招生入学工作的科学性、规范性、透明度,坚决整治“暗箱操作”“掐尖招生”等现象,严肃查处各类跟招生入学挂钩、关联的收费行为。细化工作安排,明确工作步骤和责任分工,根据教育部专项行动实施方案进行工作部署。
(五)严惩违规行为

健全违规招生查处和责任追究机制,及时制止和纠正违规行为,并视情节轻重予以依法处理。对于违规招生的公办学校,视情节轻重依法依规给予约谈有关负责人、通报、撤销荣誉称号、取消评优资格等处理,情节严重的严肃追究相关责任人责任。对于违规招生的民办学校,依法依规处理,违规行为及整改情况作为核定招生计划的重要依据,追回或不予发放当年度有关奖补资金;没有取得办学许可证的(含筹设期间)不得招生。对存在与招生入学挂钩的违规宣传等行为的校外培训机构,依法给予责令整改、追究责任人责任、计入年检等处理。学校违规招生行为将纳入对各学校2024年目标管理考核内容。
(六)广泛宣传引导

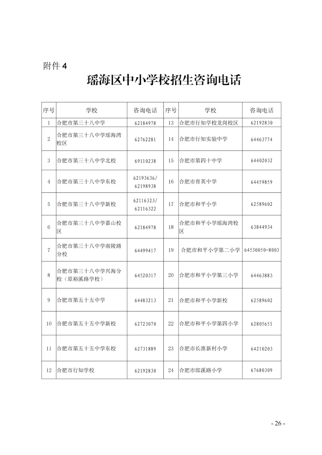
加强信息公开,增加招生入学工作透明度,接受社会监督。通过电视、报纸、微信公众号、微博等多种方式,充分、深入、细致解读招生入学政策。各学校要设立咨询电话(附件4),耐心做好解释工作,积极回应社会关切。幼儿园、小学要通过致家长一封信、家长会等方式,提前提醒毕业班随迁子女家长办理或更换居住证;小学要面向毕业班学生及家长全面宣传省示范高中指标到校生、家庭经济困难学生资助等政策,增强学生和家长对教育改革发展形势、教育资助政策的了解,引导学生就近入学。
统一咨询和投诉电话:64494987 63820721。


2024年合肥经开区学区划分分布
为做好全区2024年义务教育招生入学工作,根据《中共中央、国务院关于深化教育教学改革全面提高义务教育质量的意见》(中发〔2019〕26号)、《教育部办公厅关于开展义务教育阳光招生专项行动(2024)的通知》(教基厅函〔2024〕11号)、《安徽省教育厅关于做好2024年普通中小学招生入学工作的通知》(皖教秘基〔2024〕67号)和《关于做好合肥市2024年义务教育招生入学工作的通知》(合教〔2024〕93号)等文件精神,结合我区实际,经管委会同意,特制定本工作实施方案。一、招生入学原则(一)依法依规原则。严格落实《义务教育法》《未成年人保护法》等法律规定,切实保障适龄儿童少年接受义务教育的权利。认真执行教育部义务教育阳光招生专项行动和“十项严禁”等规定。公办学校要按照划定学区招收适龄儿童少年入学,不得违规招收学区外的适龄儿童少年入学。严禁有关单位和学校以任何名义收取与入学挂钩的“捐资助学款”。(二)属地管理原则。管委会作为发展和管理义务教育的责任主体,统一领导区内各有关部门根据自身职责,承担辖区义务教育学校招生入学管理责任,统筹公办、民办中小学义务教育阶段招生入学工作。区社会发展局要指导各中小学认真制定2024年学校招生入学工作方案,及时公布入学条件、报名时间、报名方式、联系电话等信息,规范做好义务教育招生入学工作。(三)免试就近原则。严格遵守义务教育免试就近入学规定,严禁以各类考试、竞赛、培训成绩或证书证明等作为招生依据,严禁以面试、面谈、评测等名义或委托第三方选拔学生。区社会发展局要按照确保公平和免试就近入学的原则,科学合理制定本区域公办义务教育学校学区划分方案,确保义务教育免试就近入学全覆盖。民办学校招生纳入审批地统一管理,与公办学校同步招生。二、报名条件原则上,小学招生对象为入学年龄截至2024年8月31日年满6周岁(2018年8月31日及以前出生),且尚未注册义务教育学籍的适龄儿童。在学校有空余学位的情况下,可以适当放宽,但必须是截至2024年12月31日年满6周岁(2018年12月31日及以前出生)的儿童。对于放宽年龄招收的,必须公开规范办理。小学毕业生原则上回户籍所在地升入初中。适龄儿童少年因身体状况确需延缓入学或者休学的,应由父母(双方或一方)或者其他法定监护人提出申请,经户籍所在地社区委(街道)同意,报区社会发展局批准后实行。
招生工作方案






合肥经开区2024年
公办、民办义务教育学校招生入学办法



2024年新站高新区
义务教育阶段招生方案
出!来!了!
赶紧来看

新站高新区2024年义务教育
招生入学时间安排表

2024年新站高新区中小学
招生工作咨询及监督电话

区招生办:68168071监督电话:65777123
2024年新站高新区义务教育
招生入学工作实施方案
为做好全区2024年义务教育招生入学工作,切实维护教育公平,根据《中共中央、国务院关于深化教育教学改革全面提高义务教育质量的意见》(中发〔2019〕26号)、《教育部办公厅关于开展义务教育阳光招生专项行动(2024)的通知》(教基厅函〔2024〕11号)、《安徽省教育厅关于做好2024年普通中小学招生入学工作的通知》(皖教秘基〔2024〕67号)和《关于做好合肥市2024年义务教育招生入学工作的通知》(合教〔2024〕93号)等规定,结合实际,制定本方案。
一招生入学原则(一)依法依规原则。严格落实《义务教育法》《未成年人保护法》等法律规定,切实保障适龄儿童少年接受义务教育的权利。认真执行教育部义务教育阳光招生专项行动和“十项严禁”等规定。公办学校要按照划定学区招收适龄儿童少年入学,不得违规招收学区外的适龄儿童少年入学。严禁以任何名义收取与入学挂钩的“捐资助学款”。
(二)属地管理原则。新站高新区管委会作为发展和管理全区义务教育的责任主体,承担辖区义务教育学校招生入学管理责任,统筹公办、民办中小学义务教育阶段招生入学工作。
(三)免试就近原则。严格遵守义务教育免试就近入学规定,严禁以各类考试、竞赛、培训成绩或证书证明等作为招生依据,严禁以面试、面谈、评测等名义或委托第三方选拔学生。区社会发展局要按照确保公平和免试就近入学的原则,科学合理制定全区公办义务教育学校学区划分方案,确保义务教育免试就近入学全覆盖。民办学校招生纳入审批地统一管理,与公办学校同步招生。
二报名条件
原则上,小学招生对象为入学年龄截至2024年8月31日年满6周岁(2018年8月31日及以前出生),且尚未注册义务教育学籍的适龄儿童。在学校有空余学位的情况下,可以适当放宽,但必须是截至2024年12月31日年满6周岁(2018年12月31日及以前出生)的儿童。对于放宽年龄招收的,学校必须公开规范办理。小学毕业生原则上回户籍所在地升入初中。适龄儿童少年因身体状况确需延缓入学或者休学的,应由父母(双方或一方)或其他法定监护人提出申请,由户口所在社区管委会或区社会发展局批准后实行。
三招生入学内容
(一)公办学校招生
1.招生时间。公办学校招生时间从6月下旬开始,具体招生时间见上表。
2.招生方式。2024年,区内公办义务教育学校须通过“合肥市义务教育招生入学服务系统”(简称“网上招生系统”)开展招生工作,采取“线上登记录取+线下审核”相结合的方式,实行网上报名、网上录取。
3.招生办法。具体招生办法请扫描下方二维码。
4.严格执行学区内成套住房入学年限政策。继续实行“同一套住房,6年内只能享有学区内小学1个学位,3年内只能享有学区内初中1个学位,多胞胎、二孩(多孩)等符合法律法规规定情形的除外”政策。
5.建立招生预警工作机制。2024年建立招生预警工作机制,区教育、公安、自然资源、数据资源等部门和社区管委会要形成合力,加强对区域内适龄儿童少年入学数据的分析研判。2025年招生工作启动时,根据热点学校学位紧张程度,启动并发布招生预警,明确招生预警学校和生效时间节点。生效时间节点之前符合“两个一致”条件的适龄儿童少年应上尽上,超过生效时间节点的将不再保证学区学校入学,按照符合“两个一致”条件的时间顺序统筹安排。发布预警时间与生效时间节点原则上不少于6个月。
(二)民办学校招生
1.招生时间。区内民办学校招生时间见上表。
2.招生方式。民办学校统一通过网上招生系统,采取“线上报名、摇号录取”的方式,实行网上报名、网上录取。
3.招生办法。具体招生办法请扫描下方二维码。
本方案自公布之日起施行,新站高新区2024年义务教育招生入学工作完成后失效。
2024年新站高新区小学学区


2024年新站高新区中学学区


新站高新区2024年民办义务教育
招生学校名单
注:具体招生信息请咨询新站高新区社会发展局教育发展中心和招生学校。








